企业如何做市场调研?市场调研流程步骤到底包含哪些关键环节?在预算有限、时间紧迫、信息碎片化的当下,很多老板和营销负责人常常把“调研”当成填问卷、拉数据的简单动作,结果导致决策偏差、资源浪费。本文用一线实操视角拆解调研全流程,自问自答,帮你避开常见坑。

为什么要做市场调研?不做的代价有多大
自问:不调研直接上新品会怎样?
自答:某快消品牌曾在华东区盲推一款低糖气泡水,未做口味测试,结果三个月退货率飙到18%,直接损失超500万。
核心启示:市场调研不是“可选项”,而是降低试错成本的安全垫。
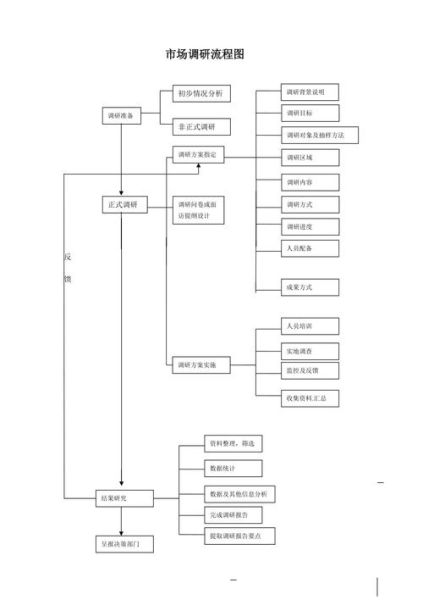
市场调研流程步骤全景图
一张图看懂七个阶段:
- 界定问题:把“销量下滑”翻译成“25-35岁女性复购率下降30%”
- 设定目标:明确要解决“定价过高”还是“渠道覆盖不足”
- 设计方案:定性or定量?线上社群深访or线下街访?
- 采集数据:一手数据(问卷、深访)+二手数据(行业报告、电商评论)
- 清洗数据:剔除无效样本、统一量纲、处理缺失值
- 分析洞察:交叉分析、聚类、回归,找出驱动因素
- 输出报告:金字塔结构,先结论后论据,附行动清单
界定问题:把“模糊焦虑”变成“可验证假设”
自问:老板总说“用户不喜欢我们”,该怎么拆?
自答:用5W2H法:
Who:流失的是老客还是新客?
When:最近三个月还是618之后?
Where:集中在二三线城市还是一线城市?
What:吐槽最多的是价格、包装还是功能?
Why:竞品降价?消费趋势变化?
How much:流失率具体数字?
How to fix:能否通过会员权益拉回?
调研方法怎么选?一张对照表搞定
| 场景 | 推荐方法 | 样本量 | 周期 | 预算 |
|---|---|---|---|---|
| 验证新品概念 | 线上焦点小组+概念测试 | 6组×8人 | 2周 | 3万 |
| 价格敏感度 | Gabor-Granger法 | 300人 | 1周 | 1.5万 |
| 用户旅程痛点 | 入户陪同+日记法 | 15户 | 3周 | 5万 |
| 市场规模测算 | 德尔菲专家法+Top-down | 20位专家 | 4周 | 8万 |
数据采集避坑指南
自问:问卷发出去没人填怎么办?
自答:
激励设计:红包+抽奖双保险,平均回收率可提升40%
渠道组合:社群+短信+企业微信,覆盖不同圈层
题干技巧:避免双重否定、选项互斥、使用1-10量表而非满意/不满意
数据分析:从“数据堆”到“可落地策略”
自问:拿到1000份问卷,先看什么?
自答:
第一步:描述性统计,确认样本结构是否匹配目标人群
第二步:交叉分析,发现“高线城市+高复购”人群对“环保包装”支付溢价意愿高20%
第三步:聚类分析,把用户分为“价格敏感实用派”“颜值尝鲜派”“成分党”三类,对应不同沟通话术

报告撰写:让老板三分钟看懂
自问:PPT写了80页,老板还是皱眉?
自答:用“电梯稿”结构:
第一页:核心结论——“若不调整定价,Q4将损失1200万”
第二页:三大证据——竞品降价曲线、用户价格敏感度测试、渠道利润模型
第三页:行动清单——①SKU精简20% ②推出中杯规格 ③会员价梯度
预算有限时如何“四两拨千斤”
自问:只有1万块,还能做调研吗?
自答:
二手数据挖掘:爬取电商评论,用NLP做情感分析,成本≈0
社群深访:在品牌私域群里选10位KOC做1小时语音深访,每人送200元券,总成本2000元
快速验证:用小红书投放AB文案,CTR差异>15%即视为显著,投放预算5000元
常见误区与纠正
- 误区1:把调研当“一次性项目”
纠正:建立“滚动调研”机制,每月更新用户痛点库 - 误区2:只问用户“你想要什么”
纠正:观察行为比听语言更真实,可用眼动仪+货架模拟 - 误区3:迷信大数据忽略小样本深访
纠正:大数据告诉你“发生了什么”,深访告诉你“为什么”
从洞察到落地:90天执行路线图
第1-10天:问题界定+二手数据扫描
第11-20天:定性深访+假设生成
第21-30天:定量问卷+数据清洗
第31-45天:洞察提炼+策略共创会
第46-60天:小规模试点(选2个城市)
第61-75天:复盘迭代+预算追加决策
第76-90天:全国铺开+监测仪表盘上线
还木有评论哦,快来抢沙发吧~