最新 迪卡侬滑板车怎么样_值得买吗 迪卡侬滑板车怎么样?一句话:在同价位里几乎找不到配置更均衡、售后更省心的选择。 品牌背景:为什么迪卡侬能做“性价比怪兽” 迪卡侬拥有从原材料采购到门店直销的完整闭环,砍掉了层层分销,**把原本... 新网编辑 2025-12-19 15
机械革命售后怎么样_机械革命售后维修点在哪 机械革命售后怎么样?整体评价响应速度快、网点覆盖广、配件价格透明,但不同城市体验差异明显。 机械革命售后体系概览 机械革命依托“官方直营+授权服务商”双轨模式,全国已布局300+线下维... 新网编辑 2025-12-18 15
nec投影仪怎么样_nec投影仪优缺点 **NEC投影仪怎么样?** 整体表现稳定,色彩还原优秀,适合商务、教育及高端家用场景,但价格与后期维护成本略高。 --- 品牌背景:NEC在投影行业的地位 NEC(日本电气)在显... 新网编辑 2025-12-18 13
i5-4460性能如何_i5-4460还能用吗 i5-4460性能如何? 放在2024年,i5-4460属于“能跑但已落伍”的级别,日常办公、1080P影音、轻度网游依旧流畅,3A大作或重度创作则明显吃力。 硬件规格回顾:四年前的“... 新网编辑 2025-12-18 17
一米滴答怎么样_一米滴答物流靠谱吗 一米滴答怎么样?先给出结论 一米滴答是国内零担物流领域成长最快的品牌之一,**价格透明、时效稳定、网点覆盖广**,在电商、制造业、批发市场等场景中口碑较好。 答案:整体靠谱,适合中小批量发货,... 新网编辑 2025-12-18 20
oppor15怎么样值得买吗_oppor15现在还值得入手吗 **值得买,但要看需求。**OPPO R15在二手市场只要四五百元,成色好的也不过六七百,拿来当备用机或轻度主力机依旧能打;若追求5G、高刷、旗舰影像,它显然已经力不从心。 --- 外观与... 新网编辑 2025-12-18 15
罗莱被子怎么样_罗莱被子值得买吗 罗莱被子值得买吗? **值得买,但要看具体系列与个人需求匹配度。** --- 品牌背景:罗莱家纺到底什么来头? - **成立时间**:1992年,深耕床品30余年。 - **... 新网编辑 2025-12-18 16
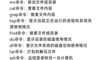
linux系统怎么安装_linux系统常用命令有哪些 一、linux系统怎么安装?从零开始的完整流程 1. 选发行版:Ubuntu还是CentOS? - **新手首选Ubuntu**:桌面环境友好,社区文档丰富,驱动支持完善。 - **服务... 新网编辑 2025-12-18 18
8h乳胶枕怎么样_8h乳胶枕值得买吗 8h乳胶枕怎么样?一句话:在300元价位段里,**它把天然乳胶含量、人体工学曲线、透气孔设计做到了均衡**,性价比确实高,但也不是“零缺点”。下面用真实体验与拆箱数据,带你逐项拆解。 品... 新网编辑 2025-12-18 15
扫地机怎么样_扫地机器人真的好用吗 扫地机器人真的好用吗? 好用,但前提是你选对了型号、用对了场景,并接受了它的局限。 --- 为什么有人觉得扫地机鸡肋? - **地面杂物多**:玩具、电线、拖鞋没收拾,机器会被卡住。... 新网编辑 2025-12-18 13