港股开户条件_港股交易时间

新网编辑 资讯栏目 – 财经资讯 88

港股开户条件:到底需要准备哪些材料?

不少内地投资者第一次接触港股时,最困惑的就是“我能不能开?要准备什么?”其实,**港股开户门槛比A股低得多**,但细节却常被忽略。

港股开户条件_港股交易时间-第1张图片-俊逸知识馆
(图片来源网络,侵删)

1. 身份与年龄要求

  • 年满18周岁即可,**无需香港住址**。
  • 持有有效二代身份证或护照。

2. 资金门槛:真的0元起步吗?

传统券商往往要求**首次入金1万港币以上**,但互联网券商(如富途、老虎)已支持**0元开户**。不过,**想打新股至少需账户有5000港币**,否则认购额度会被系统压缩。

3. 地址证明:水电账单行不行?

如果走香港本地银行渠道,**必须提供三个月内纸质账单**;互联网券商则可用**电子账单+视频见证**替代,省去邮寄烦恼。


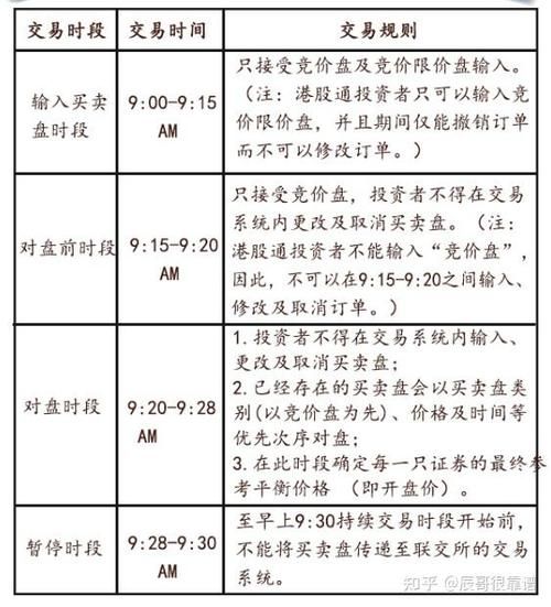
港股交易时间:为何午休不停盘?

很多A股投资者第一次下单港股,发现上午10:30还在成交,惊呼“怎么没午休?”其实,**港股交易时段与A股差异极大**。

1. 完整时段拆解

时段时间(北京时间)规则亮点
开盘前竞价9:00-9:30可下单可撤单,**9:20后不可撤单**
早市连续交易9:30-12:00无午休,**12:00整瞬间收市**
午市连续交易13:00-16:00与A股同步,**但15:59仍可成交**
收盘竞价16:00-16:10**最后一分钟随机收市**,防操纵

2. 半日市的特殊安排

圣诞节、农历新年等假期前夕,港股仅交易**上午半天**,**12:00即收市**,下午休市。此时**新股暗盘会提前至11:30开始**,打新党需特别注意。


港股开户后,交易费用怎么算?

“佣金万三”只是冰山一角,**真实成本藏在杂费里**。

港股开户条件_港股交易时间-第2张图片-俊逸知识馆
(图片来源网络,侵删)

1. 佣金与平台费

  • 互联网券商:普遍**0.03%起**,最低3-15港币。
  • 香港本地银行:动辄**0.25%**,最低100港币,**但可线下打新**。

2. 政府与交易所收费

无论哪家券商,以下费用**无法减免**:

  • **印花税:0.13%**(买卖双向收取)
  • **交易征费:0.0027%**
  • **交易费:0.005%**

3. 隐藏成本:汇率与股息税

港股通买港股,**分红扣20%股息税**;直接港股账户仅扣10%,**但需自行申报**。汇率上,券商**通常加收0.03%兑换点差**,大额交易可议价。


港股交易规则:T+0、T+2到底怎么用?

“港股能当天买卖”是最大噱头,但**资金交割仍是T+2**,新手常混淆。

1. T+0交易:高频玩家的天堂

同一股票**当天可无限次买卖**,但**卖出资金需T+2才能提现**。例如周一卖出腾讯,资金周三早上可转出。

2. 融资与沽空:如何放大收益?

  • 融资:券商可提供**最高1:1杠杆**,利率年化**3-5%**。
  • 沽空:需券商有**可借股票**,**年化借券费5-20%**,热门新股常被借空。

3. 碎股交易:100股买不起怎么办?

港股**每手股数不固定**(腾讯每手100股,汇丰每手400股),**不足一手的碎股只能通过碎股市场卖出**,通常折价**5-10%**。

港股开户条件_港股交易时间-第3张图片-俊逸知识馆
(图片来源网络,侵删)

港股开户避坑指南:互联网券商VS香港银行

“哪家券商好?”没有标准答案,**关键看你的需求**。

1. 互联网券商:适合短线与打新

  • 优势:**开户10分钟**、佣金低、新股认购免费。
  • 劣势:**无法提取实物股票**、大额出金需预约。

2. 香港银行:适合长线收息

  • 优势:**可领纸质股票**、股息直接到账、支持FPS免费转账。
  • 劣势:**开户需亲临香港**、佣金高、系统老旧。

3. 混合策略:如何取长补短?

资深投资者通常**互联网券商+香港银行双账户**:短线交易放券商,长线收息放银行,**资金通过FPS秒转免手续费**。


港股交易时间外的机会:暗盘与美股ADR

16:00收盘后,**暗盘交易**和美股ADR还能继续博弈。

1. 暗盘交易:新股上市前夜

新股上市前一交易日16:15-18:30,**富途、辉立等提供暗盘**,价格波动常达**10-20%**,中签者提前落袋为安。

2. 美股ADR:腾讯的夜盘

腾讯、阿里等港股在美股有ADR,**北京时间21:30-04:00可交易**,重大消息发布后,**港股次日开盘常大幅跳空**。


港股开户后,第一笔交易买什么?

“港股太陌生,怕踩雷?”**从ETF开始**是最稳妥的选择。

1. 恒生指数ETF(2833.HK)

管理费仅**0.09%**,**一手约800港币**,轻松跟踪大盘。

2. 恒生科技指数ETF(3033.HK)

阿里、美团、快手权重超30%,**波动大但弹性足**,适合短线。

3. 高股息ETF(3110.HK)

持仓汇丰、建行等,**股息率超6%**,长线收息利器。

发布评论 0条评论)

还木有评论哦,快来抢沙发吧~